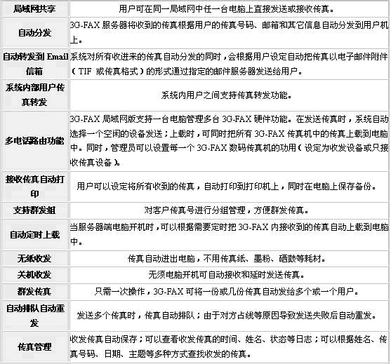
局域网版介绍 3G-FAX数码传真机局域网版由3G-FAX数码传真机硬件、3G-FAX局域网传真服务器软件和3G-FAX局域网传真客户机软件共同组成,系统使用C/S工作模式。 3G-FAX数码传真机局域网版充分利用大部分企业已有内部局域网的条件,等于让局域网上的每一个用户都拥有一台自己的专用数码传真机,大家就不用再为收发传真跑来跑去了。出差时,还可将别人发给自己的传真转发到电子邮件中,同时公司传真服务器内可备份所有收发过的传真。 3G-FAX数码传真机,让收发传真不再浪费纸张耗材,让传真操作从此轻轻松松。 主要功能介绍
产品规格
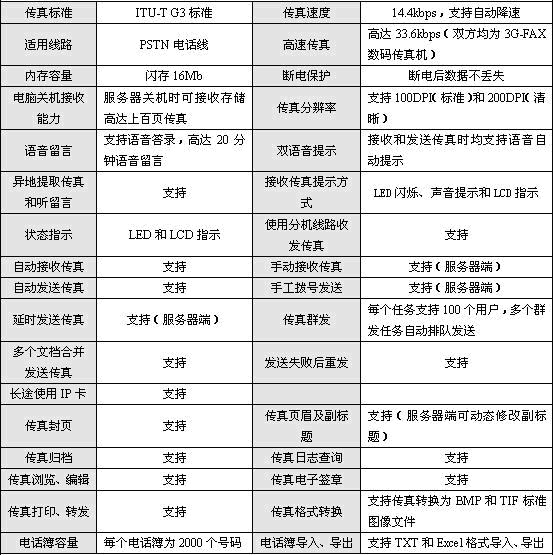
技术指标与特性 基本指标与特性 |
版权所有:合肥市浩普科贸有限公司合肥市黄山路54号皖ICP备09006881号








